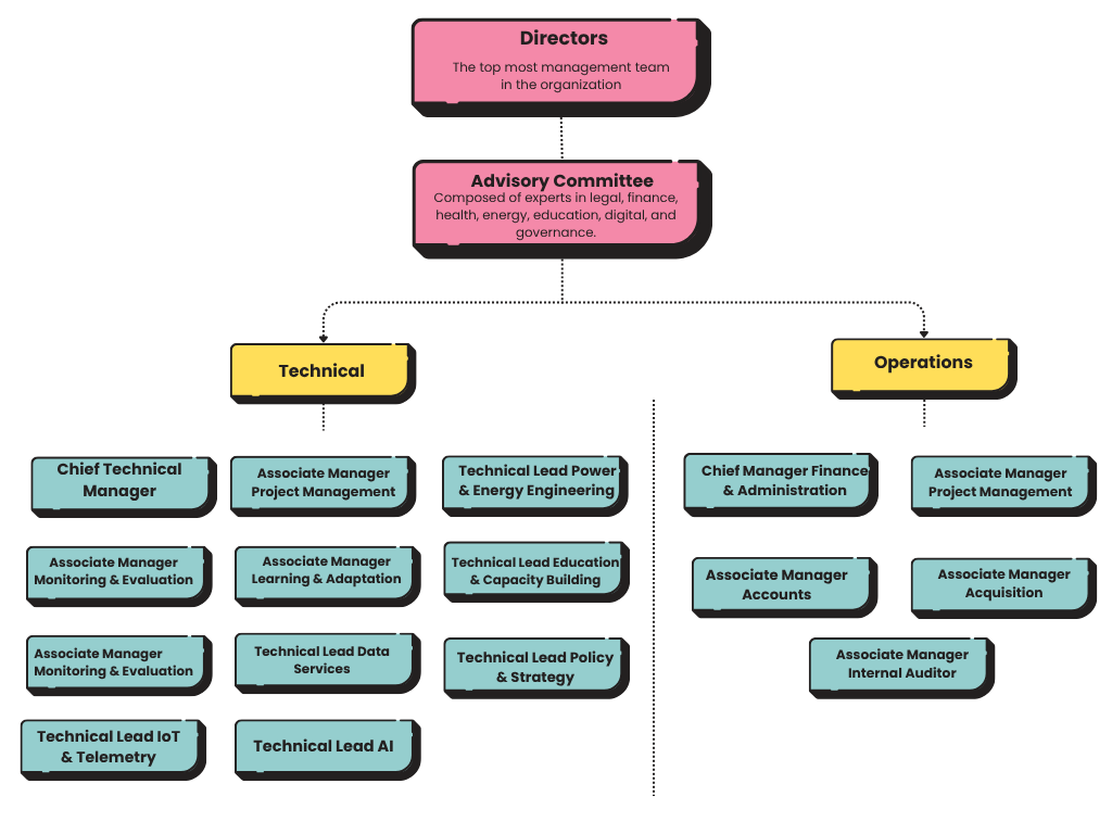
Organizational Structure
Clear hierarchy. Streamlined operations. Strong governance.
Explore how our teams connect and collaborate across functions.
Clear hierarchy. Streamlined operations. Strong governance.
Explore how our teams connect and collaborate across functions.